DeepSeek+Midjourney实战教程:5分钟打造爆款短视频
遇到创作瓶颈别着急,教你个"傻瓜式"妙招。许多小伙伴面对DeepSeek时总会卡在初始描述阶段:"球员在草坪上...然后该写啥?"
使用填空模板,让提示词秒变丰满: 复制以下模板,进入DeepSeek输入(只需替换【】部分):
“你是一名AI视频教练,请优化我的描述:原始描述:【一个足球运动员在草坪上奔跑】。
按层级优化:” “身份特征:(年龄/服装/外貌细节),环境氛围:(时间/天气/场景特点),镜头语言:(景别/运动方式),情绪比喻:如同...。”
生成结果 DeepSeek会输出一个细节满满的画面:
生成结果会给你意想不到的惊喜!把这段文字复制到Midjourney,分分钟产出专业级画面素材。
想让视频自带流量?学会这个万能公式:
① 铺垫情绪(全景镜头+环境音效)
② 制造冲突(特写突发状况)
③ 高潮对决(多角度动作捕捉)
④ 开放式结尾(慢镜头悬疑)
比如下面一个案例:“一名球员在决赛中罚点球”。
我们来让DeepSeek生成完整故事:
“开场:镜头缓慢推近球员,背景是热烈欢呼的人群; 突发:裁判哨声未响,对方球员突然冲出干扰;
升级:球员稳住情绪,特写显示他的冷汗; 悬念:镜头切换到球在空中划过的轨迹,画面定格。”
接着让DeepSeek根据故事生成Midjourney提示词,分分钟生成多个转场素材。
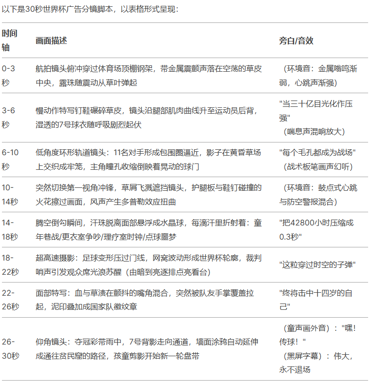
不懂怎么短视频如何分镜?让DeepSeek生成一个分镜表
用DeepSeek生成分镜表: 输入以下提示词:
“我是视频创作者,想拍一支世界杯广告,请帮我生成30秒脚本、画面描述和时间轴。”
DeepSeek输出的内容直接用表格展示,画面、时间点、旁白一应俱全。
为了精细还原,我们还可以进一步让DeepSeek生成AI绘画模型的提示词,直接让DeepSeek根据画面描述生成Midjourney提示词。例如:
“动态中景:足球在泥泞场地飞溅水花,球员在雨中拼抢,远景背景有闪电划过…”
可以看到Midjourney出图效果相当到位。
最后一步,生成将图片素材剪辑为视频。
如果你有剪辑基础的话,推荐使用剪映,导入素材后根据分镜节奏卡点。
推荐剪辑技巧
音乐卡点:选择带鼓点的电子混音版队歌
转场设计:用球体运动轨迹衔接不同镜头
特效加持:添加雨水粒子和草屑飞溅特效
悬念彩蛋:结尾黑屏时加入球网颤动音效
另外还可以配合AI图像生成视频的工具,将图片转为动态视频效果,让短视频看起来更自然,比如海螺AI等,MKEAI 工具集有很多图片生成视频的工具,可以在本站自行搜索一下。



